已阅
当前位置:凯发k8官网下载客户端中心-凯发app > 企业新闻

3项技术涉及混凝土行业!工信部发布工业节水工艺、技术和装备目录名单-凯发k8官网下载客户端中心

 

发布时间:2025-11-03    字号:【 】

    近日,国家工信部发布关于国家鼓励的工业节水工艺、技术和装备目录(2025年版)的公告。

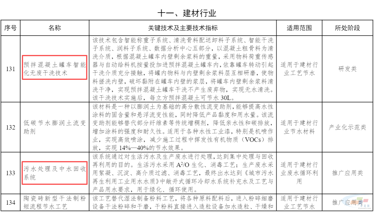
    其中,建材行业内容中有3项技术涉及混凝土行业,分别为预拌混凝土罐车智能化无废干洗技术、污水处理及中水回收系统、废水废渣零排放混凝土搅拌装置

分享到:
联系电话:0434-4371800           
凯发k8官网下载客户端中心 copyright © 2015 yatai group all rights reservedved.
吉林亚泰(集团)股份有限公司 凯发app的版权所有
凯发app的技术支持:亚泰智能科技有限公司、北京拓尔思信息技术股份有限公司"));
网站地图